print logo
  • Skip to main content
  • Skip to navigation
Site map  |   Accessibility  |   Contact us
Child and Adolescent Health Service
Perth Childrens Hospital
Go to whole of WA Government Search

Go to whole of WA Government Search

Go to whole of WA Government Search

  • Home
  • For patients and visitors
    • COVID-19
      • Visiting PCH
    • Travelling to PCH
      • Concession parking
    • Coming to Emergency
      • Welcome to ED
      • Welcome to Emergency Short Stay
    • Your child's outpatient appointment
    • Coming to stay in hospital
    • During your stay
      • Fun and entertainment
      • What Matters to Me Poster
      • Patient meals
      • School in hospital
      • Aishwarya's CARE Call
    • Going home
    • Aishwarya's CARE call
    • Sepsis
    • Amenities and facilities
      • Public Wi-Fi
      • Accessible facilities
      • Family lounges
      • Food and retail
      • Fun and entertainment
      • Child Care Centre
      • Multi-Faith Centre
    • Assistance for families
      • Accommodation
      • Your healthcare rights
    • Overseas visitors and students
    • Compensable patients
    • Private patients
      • Private patient parking
    • Hospital map
    • Visitor guidelines
    • Safety and security
    • Child Health Facts
    • Keeping our Mob Healthy
    • Social stories: Step by step procedure guides
    • Your child's medical record
      • Update patient details
      • Release of Information
      • My Health Record
    • Transition to adult healthcare
      • QRious Health Hub
    • Translated resources
    • Compliments and complaints
  • About us
    • Child and Adolescent Health Service
    • Executive
    • Vision and Values
    • News & events
    • Consumer advisory groups
    • Our partners
      • Perth Children's Hospital Foundation
      • The Kids Research Institute Australia
      • Telethon
      • Starlight Children's Foundation
      • Radio Lollipop
      • Ronald McDonald House Charities Western Australia
      • Kiind
      • DonateLife
      • HeartKids
      • Redkite
    • History and design
      • Princess Margaret Hospital
    • Donations and gifts
    • Contact us
  • For health professionals
    • Emergency Department Guidelines
      • CAHS Clinical Disclaimer
    • Children's Antimicrobial Management Program
      • Guidelines
      • Monographs
    • Medication monographs
    • Clinical Practice Guidelines
    • Referrals to PCH
      • Pre-referral guidelines
      • Hospital Liaison GP service
      • Child Health Facts
    • Simulation suite training
      • Our team
    • ESCALATION system
    • Perth Pulmonary Atresia Discriminant Score
  • Our services
  • Work with us
    • Current vacancies
    • Careers
      • Fellowships
    • Nursing opportunities
      • Nursing programs
  • Volunteering
    • What's involved
  • Research
    • For researchers
    • For families
Facebook
You are here » Home » For health professionals » Clinical Practice Guidelines » Urinary tract infection » UTI investigations flowchart
  • For health professionals
    • Emergency Department Guidelines
    • Children's Antimicrobial Management Program
    • Medication monographs
    • Clinical Practice Guidelines
      • Referrals to PCH
      • Simulation suite training
      • ESCALATION system
      • Perth Pulmonary Atresia Discriminant Score

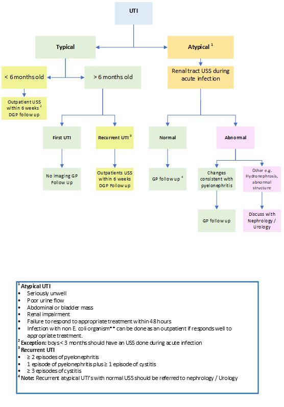
    UTI investigations flowchart

    Urinary tract infection investigations flowchart
    Back to top
    Facebook
    wa.gov.au
    Home  |   Privacy  |   Copyright  |   Disclaimer  |   About us  |   Ministers' website  |   Contact us